驅動電路(Drive Circuit),位于主電路和控制電路之間,用來對控制電路的信號進行放大的中間電路(即放大控制電路的信號使其能夠驅動功率晶體管),稱為驅動電路。
驅動電路的作用:將控制電路輸出的PWM脈沖放大到足以驅動功率晶體管—開關功率放大作用。

(一)MOSFET的開關過程

(二)柵極驅動電路的類型
1、直接耦合型驅動電路

2、脈沖變壓器耦合型驅動電路

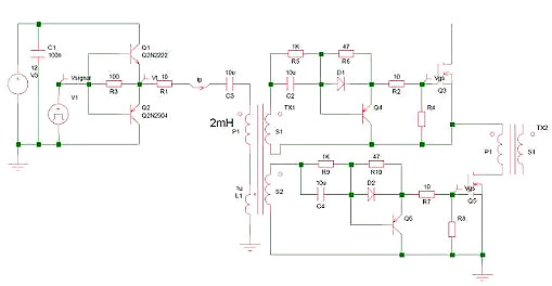
3、電容耦合型驅動電路

4、電容耦合型驅動電路–改進型I

5、電容耦合型驅動電路–改進型II

6、用于雙管正激的驅動電路

7、用于橋式變換器的驅動電路

(三)驅動電路設計中的實際問題
1、電容耦合型驅動電路中的振蕩

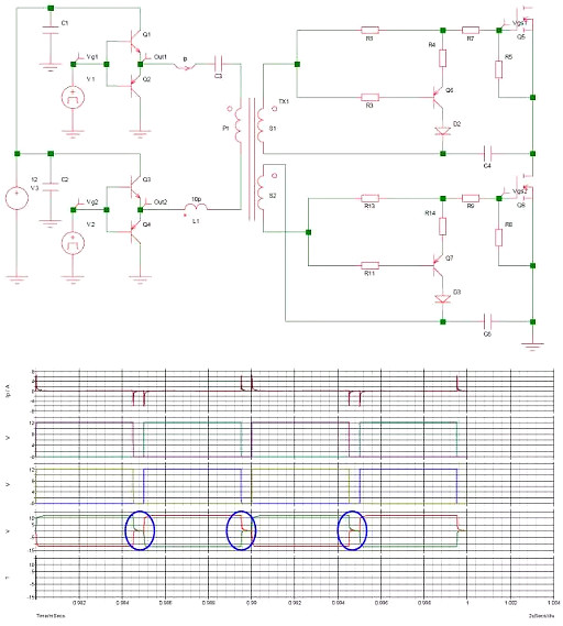
2、橋式變換器中的驅動–常用電路

3、橋式變換器中的驅動–改進電路

驅動電路實質
驅動電路的實質是給柵極電容充放電
開通:
1.驅動電壓足夠高,一般>10V;(減小RDS(on))
2.足夠的瞬態(tài)驅動電流,快的上升沿; (加速開通)
3.驅動電路內阻抗小。 (加速開通)

關斷:
1. 足夠的瞬態(tài)驅動電流,快的下降沿; (加速關斷)
2. 驅動電路內阻抗小。 (加速關斷)
3. 驅動加負壓。 (防止誤導通)分析常見開關電源中的7種驅動電路圖解
烜芯微專業(yè)制造二極管,三極管,MOS管,橋堆等20年,工廠直銷省20%,1500家電路電器生產企業(yè)選用,專業(yè)的工程師幫您穩(wěn)定好每一批產品,如果您有遇到什么需要幫助解決的,可以點擊右邊的工程師,或者點擊銷售經理給您精準的報價以及產品介紹

